4月6日消息,昨晚,胖东来商贸集团有限公司发布《胖东来关于侵权行为的处理公示(五)》,其中微博账号宋清辉被列为拟起诉对象。
涉嫌侵权行为包括:该账号在胖东来基层员工平均月薪9886元的微博超话中评论称:胖东来基层员工平均月薪9886元,一家没有什么核心竞争力的企业,只能变着花样靠流量活着。
胖东来方面认为,这些言论涉嫌贬损公司品牌形象,已将此列为侵权诉讼案件之一,追责金额不低于100万。

从该经济学家的微博账号中了解到,其发布了多条关于胖东来的评论:
胖东来不务正业,蹭流量却是一把‘高手’,这样的企业能走多远?需要打一个问号。
一个企业不能只靠顺应网民情绪带来的流量活着,需要脚踏实地、一步一个脚印练好内功,这样没有流量照样可以很好地‘活下去’。





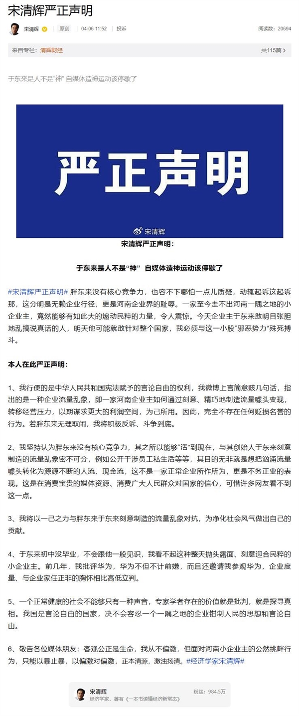
而拟被胖东来起诉后,该账号持有人于今日中午发布严正声明,具体内容如图所示,不再展开。

文章来源于网络。发布者:火星财经,转载请注明出处:https://www.sengcheng.com/article/45896.html
微信扫一扫
支付宝扫一扫